新聞網訊 近日,中央民族大學程勇教授團隊在Research上發表了一篇題為“Targeted Delivery of Engineered RVG-BDNF-Exosomes: A Novel Neurobiological Approach for Ameliorating Depression and Regulating Neurogenesis”的研究論文,介紹了一種新型靶向神經元的工程化外泌體并結合基因治療的技術。工程化外泌體能穿越血腦屏障,將神經營養因子BDNF靶向傳遞至大腦神經元,不僅促進了突觸的可塑性,還減輕了腦部炎癥,顯著改善了小鼠的抑郁癥狀。這一研究為抑郁癥的治療提供了新的策略和方向。(Research,2024,Doi:10.34133/research.0402)。
Citation: Liu S, Chen L, Guo M, Li Y,Liu Q, Cheng Y. Targeted Delivery ofEngineered RVG-BDNF-Exosomes:A Novel Neurobiological Approachfor Ameliorating Depression andRegulating Neurogenesis. Research 2024;7:Article 0402. https://doi.org/10.34133/research.0402


研究背景
抑郁癥是一種常見且嚴重的精神疾病,表現為持續的情緒低落、興趣喪失和認知功能障礙。根據神經營養因子假說,抑郁癥的發生與腦源性神經營養因子(BDNF)的水平密切相關。BDNF在神經元的發育、分化和存活中起著至關重要的作用,并在神經可塑性和抑郁癥的發病機制中扮演重要角色。研究表明,抑郁癥患者的大腦中BDNF的表達水平顯著降低,特別是在前額葉皮層和海馬區域,這與抑郁癥的發生密切相關。此外,大量臨床前研究表明,BDNF可能是治療抑郁癥的重要靶點。
盡管BDNF被認為是治療抑郁癥的重要靶點,但其應用受到血腦屏障(BBB)的限制。血腦屏障是一種選擇性滲透屏障,能夠保護大腦免受有害物質的侵害,但同時也限制了治療藥物,特別是大分子藥物如BDNF,進入大腦。此外,如何將BDNF精確地靶向到特定的神經元也是一大難題。這些因素都限制了BDNF在臨床治療中的廣泛應用。
近年來,外泌體作為一種新型納米載體在生物醫學領域得到了廣泛關注。外泌體是由細胞分泌的,直徑在30至150納米之間,能夠封裝多種生物活性成分,并在細胞間傳遞物質和信息。研究發現,外泌體在抑郁癥的病理過程中發揮了重要作用,能夠調節神經炎癥和神經可塑性。更為重要的是,外泌體能夠容易地通過血腦屏障從外周進入大腦,尤其是改裝后的外泌體具備很強的靶向性,能夠將藥物或基因物質遞送到大腦特定部位或特定細胞。
研究進展
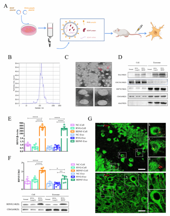
程勇教授課題組通過基因工程技術開發出一種能夠高效遞送BDNF基因的靶向外泌體。具體來說,他們將神經元特異性的狂犬病毒糖蛋白(RVG)和BDNF基因結合,并導入到293T細胞中。這些細胞隨后生產出含有BDNF基因的工程化外泌體(RVG-BDNF-Exos),能夠特異性地靶向神經元。
為驗證這些工程化外泌體的特性,研究人員使用了納米粒子追蹤分析、電鏡、qRT-PCR和Western blot等技術,結果顯示外泌體的直徑大約為131納米,并且成功整合了目標蛋白質。此外,研究團隊通過尾靜脈注射將標記后的外泌體注入小鼠體內,發現這些外泌體能夠有效地靶向小鼠大腦中的神經元,證明了它們在體內的靶向效果(圖1)。

圖1 工程化外泌體的特性表征
為評估RVG-BDNF-Exos在大腦中遞送BDNF的效果,研究人員使用抑郁樣行為小鼠進行了實驗。結果顯示,接受RVG-BDNF-Exos治療的小鼠在海馬和前額葉皮層區域的BDNF蛋白水平顯著提高,并激活了下游信號通路,減少了炎癥反應,證明了工程化外泌體在體內激活了BDNF信號通路(圖2)。

圖2 RVG-BDNF-Exos促進海馬和前額葉皮層中的BDNF/TrkB信號轉導
在一系列行為學測試中,接受RVG-BDNF-Exos治療的小鼠表現出顯著的抑郁癥狀改善。例如,在曠場測試中,小鼠的靜止時間顯著減少;在強迫游泳測試和尾懸測試中,小鼠的靜止時間也顯著縮短;在新奇食物抑制測試中,小鼠在新環境中的進食潛伏期明顯縮短。這些結果表明RVG-BDNF-Exos能夠顯著改善抑郁樣行為(圖3)。

圖3 工程化外泌體可顯著改善小鼠抑郁樣行為
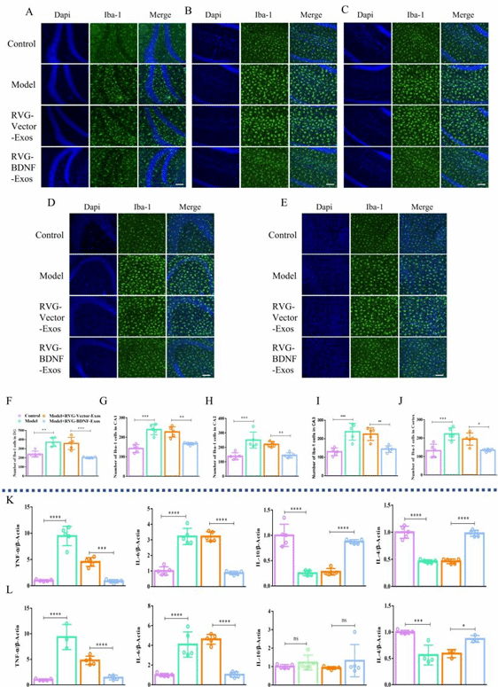
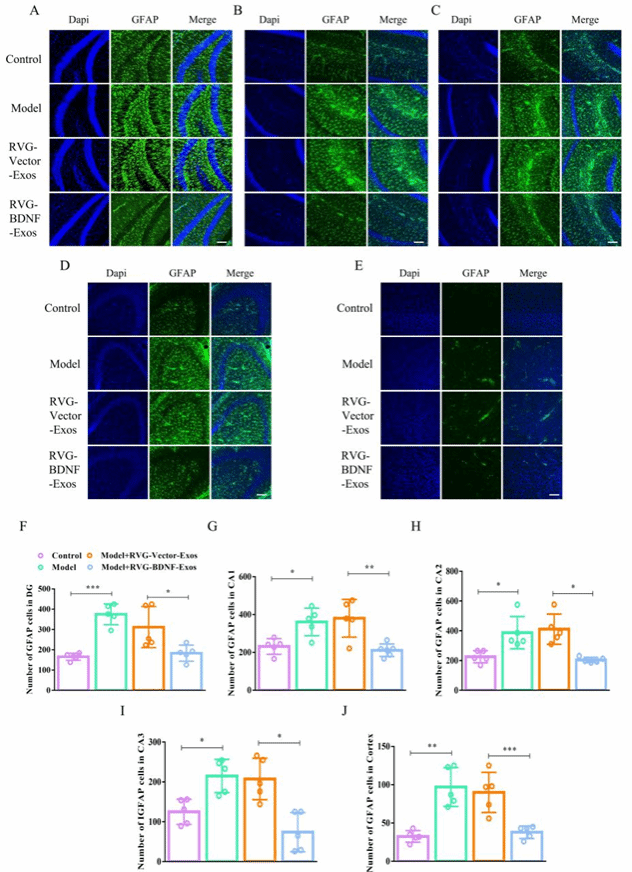
進一步研究發現,RVG-BDNF-Exos不僅能夠減少抑郁樣行為小鼠腦部的小膠質細胞數量,緩解神經炎癥,還顯著降低了星形膠質細胞的數量,這些結果進一步表明其對抑郁癥有顯著的治療潛力(圖4-5)。

圖4 RVG-BDNF-Exos可減輕抑郁樣行為小鼠的小膠質細胞數量和神經炎癥

圖5 RVG-BDNF-Exos可減少抑郁樣行為小鼠的星形膠質細胞數量
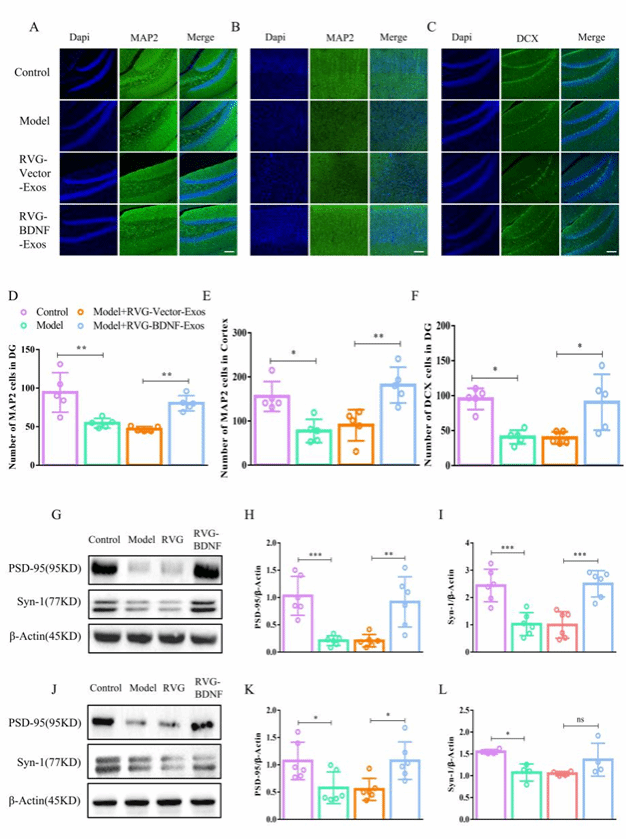
此外,RVG-BDNF-Exos治療顯著增加了小鼠海馬和前額葉皮層區域的成熟神經元數量,并提高了神經發生的標志物DCX的表達。在突觸可塑性方面,研究發現RVG-BDNF-Exos能夠顯著提高海馬和前額葉皮層區域的突觸相關蛋白PSD95和Syn-1的表達水平。這些結果表明RVG-BDNF-Exos可能通過促進神經發生和調節突觸可塑性來增強抑郁癥的治療效果(圖6)。

圖6 RVG-BDNF-Exos能增強神經發生和調節突觸可塑性
本研究不僅為抑郁癥的治療提供了新的策略,也為神經系統疾病的基因治療開辟了新的路徑,具有廣闊的應用前景和巨大的研究價值。
作者簡介
程勇,中央民族大學生命與環境科學學院三級教授,博士生導師,中央民族大學轉化神經科學中心負責人,國家民委領軍人才,中央民族大學高層次杰出人才,北京市科技新星。兼任北京市政協委員、中國生理學會理事和Journal of Molecular Neuroscience副主編等職務。主要研究方向為心理和腦疾病的基礎和轉化研究,提出了一個關于外泌體介導的心理和精神疾病的新假說,并在神經系統相關疾病的基因治療研究中取得了多項研究成果。發表SCI論文100余篇,包括以通訊作者發表在JAMA Neurology、JAMA Pediatrics、Molecular Psychiatry、Research、Neuropsychopharmacology、Schizophrenia Bulletin、Translational Psychiatry 和Pharmacological Research;發表SCI論文總引用次數4000余次,H指數35,3篇通訊作者論文入選ESI高被引論文。主持國家自然科學基金和北京市自然科學基金等縱向和橫向課題多項。研究成果獲西藏自治區科學技術獎二等獎、中國產學研合作創新獎、中國醫藥教育協會科學技術獎二等獎等。獲批授權中國發明專利5項和國際PCT專利1項。